Lag et ladekart for vårsemesteret
Unngå rekkeviddeangst på jobben! Ditt personlige ladekart hjelper deg å stoppe opp med jevne mellomrom og gjøre ting som ingen trenger be deg om å gjøre. Inkluderer et hendig arbeidsark til formålet.
Godt nytt år!
Jeg håper du har fått eller tatt deg tid til å hvile ut og lade opp i løpet av desember. Selv lå jeg langflat med influensa i ti dager, så jeg har sjelden startet et nytt arbeidsår med mindre på tanken. Desto bedre at jeg allerede hadde planlagt å skrive om hvordan vi kan spare på energien i året som ligger foran oss!
I forrige nyhetsbrev foreslo jeg å lage en liste over energityver og ladepunkter i arbeidshverdagen. Hensikten var å kartlegge både hvilke gjøremål som tapper deg (mest) for energi på jobben, og hvilke aktiviteter du faktisk henter nye krefter fra. Dette energiregnskapet vil du nemlig få bruk for når du skal stake ut kursen på ladekartet, som er neste del i planleggingsøvelsen for vårsemesteret.
Hvis du ikke har laget deg en slik liste, eller hvis du syntes det var vanskelig å vite hva du skulle skrive på den, kan du godt vente til du har lest resten av dette brevet, for her kommer det noen eksempler til inspirasjon og refleksjon.
Hvor kommer energien fra?
Ut fra min egen erfaring mistenker jeg at det er lettere å identifisere energityvene og vanskeligere å komme på konkrete ting som gir deg overskudd. Det er ikke nødvendigvis fordi jobben bare er slitsom! Gjøremål vi oppfatter som et ork bruker nemlig vi mye tankekraft og bevissthet på – enten det er når vi gruer oss i forkant, synes synd på oss selv mens vi holder på, eller kjenner på utmattelsen når vi endelig er ferdig med dem. Da er det ikke rart at denne typen oppgaver også tar mye plass i hukommelsen vår. Til sammenlikning legger vi mye mindre merke til det som fyller oss med energi, fordi det gjerne er ting vi «bare gjør» – altså uten å måtte bli spurt, tvunget, eller få betalt for det.
Den enkleste måten å finne ut hvor «ladepunktene» i campuslivet befinner seg er derfor å spørre seg selv: Hva trenger ingen be meg om å gjøre?
Denne innsikten fikk jeg av poeten og akademikeren Selina Tusitala Marsh gjennom skrivemånedsprosjektet #AcWriMoments, som jeg skrev om i november. Hennes oppfordring – do what no one has to tell you do to – handlet først og fremst om akademisk skrivepraksis og hvordan den kan lives opp og gjøres mer lystbetont dersom vi finner måter å bygge skrivingen rundt ting vi likevel liker å gjøre. I Marsh’ tilfelle var dette «drodling, skribling, leking med linjer og bildeskaping» – altså en uformell måte å bruke skriveredskaper på, som mange vil kjenne seg igjen i (f.eks. alle som noen gang har drodlet seg gjennom et kjedelig møte). Jo mer jeg tenkte på denne enkle oppfordringen, innså jeg at prinsippet kan utvides langt forbi skriving, til de fleste områdene i en akademisk stillingsbeskrivelse.
Det ingen trenger be MEG om å gjøre
Egentlig har jeg helt uforvarende fulgt dette prinsippet i mye av det jeg har gjort hittil i karrieren, og definitivt i mesteparten av det jeg har (vært fornøyd med at jeg har) gjort det siste året. For hva er det ingen noensinne har trengt å be meg om å gjøre? La oss ta det i kronologisk rekkefølge fra babystadiet til doktoravhandling:
1) Prate.
2) Lese.
3) Skrive.
4) Rote gjennom gamle bilder og dokumenter (det jeg nå for tiden kaller arkivarbeid).
Faktisk er jeg så glad i å gjøre alle disse tingene at det heller kan være et problem å få meg til å stoppe når jeg først er i gang! Og det er garantert ikke tilfeldig at jeg har skaffet meg en jobb der jeg får betalt for å drive med alle de ovenstående aktivitetene, gjerne i kombinasjon.

Nå er det selvsagt ikke slik at jeg synes all prating, lesing, skriving, eller arkivarbeid er givende i seg selv. Tvertimot innebærer det akademiske arbeidet ofte å prate, lese og skrive på måter som jeg synes er uforholdsmessig energikrevende. Prating som tar form av enetale til et auditorium av tause studenter, for eksempel, lesing av kaudervelske eksamensbesvarelser eller floskelbefengte strategidokumenter, og skriving av meningsløse evalueringsrapporter – alt dette er tappende aktiviteter, som jeg i høyeste grad må bli bedt om å gjøre.
Men i året som gikk begynte jeg altså å balansere flere av disse oppgavene med noen som jeg «bare» gjør helt av meg selv. Og disse små øyeblikkene med mikrolading så ut til å forbedre levetiden på batteriet mitt ganske betraktelig. Her er tre eksempler på ting ingen måtte be meg om å gjøre i året som gikk, men som gjorde det mer lystbetont å gjøre noe jeg måtte eller ble forventet å gjøre:
1) Campuslivet
Jeg startet dette nyhetsbrevet i februar (ettårsjubileum neste måned!) med to formål. Det første var å skape et nyhetsbrev som jeg selv kunne tenke meg å lese, med innhold om det akademiske arbeidslivet slik det ser ut fra et norsk universitetet. Det andre formålet var å gi meg selv et jevnlig skriveoppdrag som ville kreve at jeg ryddet plass i hverdagen til å skrive. For selv om jeg elsker å skrive har jeg alltid syntes det har vært vanskelig å prioritere det i en fragmentert arbeidsdag. Campuslivet er min måte å holde skrivemusklene i trim, uavhengig av bokkontrakter eller artikkelprosjekter. Det en måte å dyrke den rene og uforfalskede skrivegleden, uanfektet av fagfeller eller tidsskriftredaktører. Og sist, men ikke minst, er det en måte å bedrive formidling på, som ikke krever at jeg må danse, synge, lage video, levere soundbites eller på andre måter prøve å presse faglig innhold inn i et format som tiltaler «folk flest» (ja, jeg sa det visst høyt).
2) Podkast
Som allerede nevnt er jeg ingen fan av forelesning som undervisningsform, av den enkle grunn at jeg hater å snakke til folk, jeg vil mye heller snakke med dem. Samtidig er auditoriumsforelesning á la fugleberg den eneste måten å gjennomføre undervisning for 130+ studenter innenfor «to bugg og en cola»-budsjettene som råder på HF-fakultetet ved mitt universitet. I år bestemte jeg meg for å prøve ut podkast som en måte å få inn litt dialogisk undervisning i et ellers rent forelesningsemne. Jeg laget seks korte episoder, som hver bestod av en samtale mellom meg og en kollega om en historisk pensumtekst gjesten selv hadde valgt ut, med fokus på hva teksten handlet om og hvorfor den fortsatt var relevant å lese. Riktignok var det en bratt læringskurve med opptak og redigering, men podkast var likevel et kinderegg av en aktivitet: For det første innebar det lystbetont prating om interessante faglige temaer med hyggelige kollegaer, for det andre var det en måte å gjøre emneinnholdet bedre tilgjengelig for studenter som enten ikke har lett for å lese eller ikke hadde mulighet til å komme på forelesning, og for det tredje var det en mulighet til å lære seg noen nye tekniske ferdigheter (som det fortsatt må jobbes med!).
3) Digitaliserte primærkilder for førsteårsstudenter
Få arbeidsoppgaver tapper batteriet like effektivt som å lese dusinvis av obligatoriske oppgaver bare for å sjekke om studentene har nådd det faglige minimumsnivået for å gå opp til eksamen (den lista ligger lavt). Men i år jazzet jeg opp øvelsen ved å be dem rote gjennom gamle bilder og dokumenter for meg! Nærmere bestemt skulle de lete etter ordet «fotografi» i Nasjonalbibliotekets samling av digitaliserte lokalaviser fra 1800-tallet. Dermed ble ellers begredelige øvelser i grunnleggende akademiske ferdigheter (argumentasjon, sitatpraksis, referanseføring) riktig engasjerende å lese og vurdere, for de hadde funnet masse interessante forekomster av ordet i overraskende kontekster og ga meg en rekke nye innsikter og ledetråder om kjente og ukjente historiske figurer og praksiser i norsk fotohistorie.
Disse tre eksemplene illustrerer altså hvordan det går an å gjøre den akademiske arbeidshverdagen mer energigivende og lystbetont ved å legge inn mikroladepunkter her og der, i form av noe som ingen må be deg om å gjøre. Eventuelt, som i det siste eksempelet, ved å be noen andre om å gjøre det du selv synes er gøy!
Hva trenger ingen be DEG om å gjøre?
Det er viktig å huske på at prating, lesing, skriving og arkivarbeid er ting som ingen må be MEG om å gjøre – du kan ha helt andre ting som du bare gjør uten å tenke over det. Kanskje du tegner, slik som Marsh, eller liker å spille – enten det er instrument, sjakk, dataspill eller fotball? Hvis løping er noe ingen må be deg om å gjøre, kan du gjøre det til en del av jobben, på noe vis? Og hvis du (i motsetning til meg) egentlig bare skulle likt å danse, synge og lage videoer, kom igjen og ta eierskap til rollen som TikTok-akademiker, da vel!
Med ladekart mot rekkeviddeangst
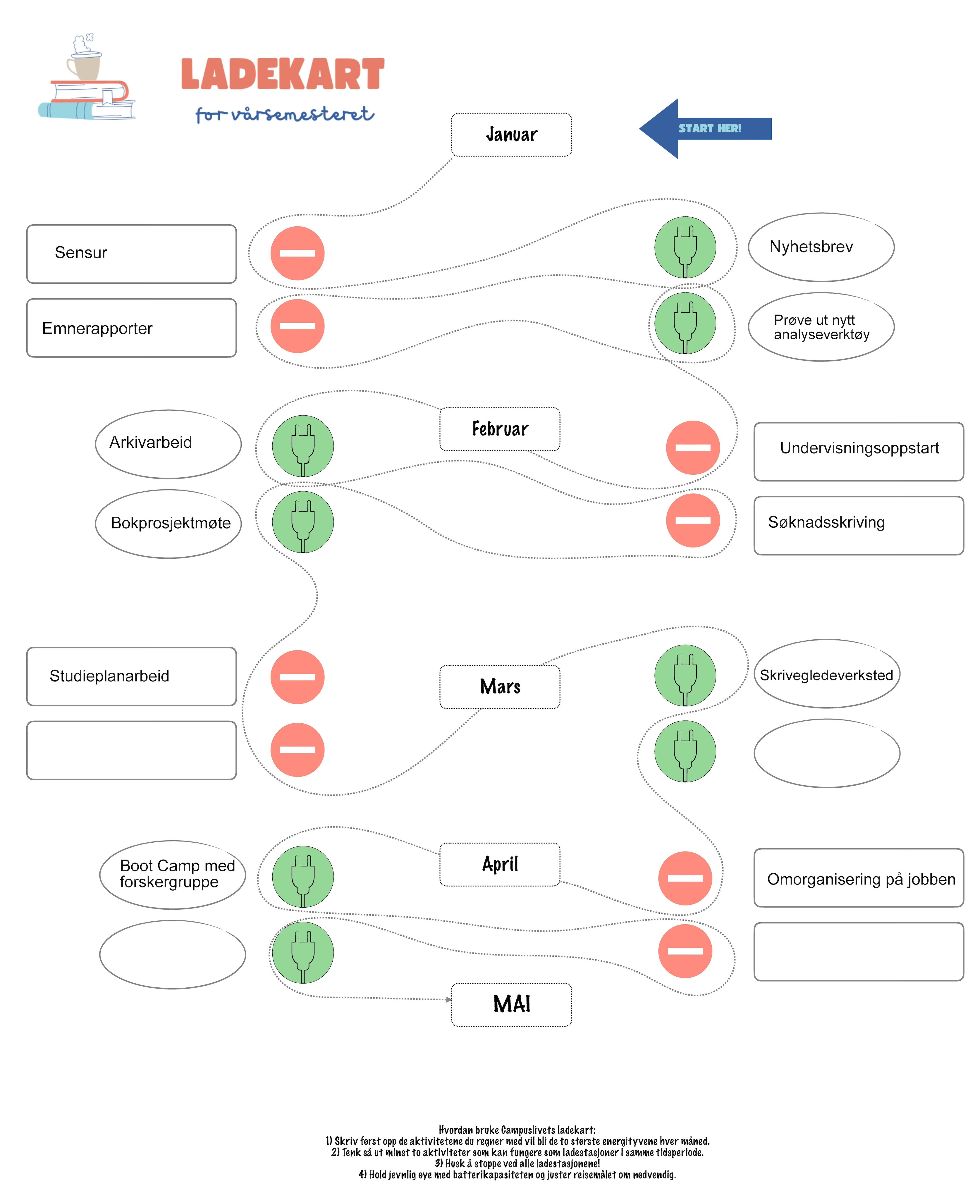
Nå som du forhåpentligvis har gjort deg noen tanker om hvilke aktiviteter eller oppgaver som kan være ladepunktene i arbeidshverdagen din, er det på tide å fylle ut ladekartet. Bildet nedenfor viser mitt forsøk på å visualisere ferden som ligger foran meg de neste fire månedene, det vil si omtrent til undervisningssemesteret er over.

Fire måneder er nesten litt for langt framover å planlegge, og jeg har foreløpig latt noen felt stå åpne for eventuelle unknown unknowns. Men så er da heller ikke ladekartet noen plan. I likhet med alle andre kart er det en visuell framstilling av et terreng, med den viktige forskjellen at hensikten med denne visualiseringen er å tilpasse terrenget etter ladekartet, og ikke omvendt. Jeg vil tvinge meg selv (og deg!) til å sørge for at jeg ikke tapper batteriet mitt uten å tenke over hvor og hvordan jeg skal lade det igjen.
For å gjøre det ekstra motiverende har jeg laget et faktisk kart i pdf-format, som du kan laste ned i enten A4- eller A3-størrelse. Fyll ut og skriv ut (eller omvendt) og heng det opp på et synlig sted. Det kan være en idé å bruke blyant eller utviskbar kulepenn, i tilfelle det dukker opp en stor ny energityv eller et overraskende ladepunkt langs ruta.
Lykke til med semesterstarten – og hold på humøret så lenge!