Hvor vanskelig er det å følge en plan?
Og blir det lettere hvis du kaller den for et kart?
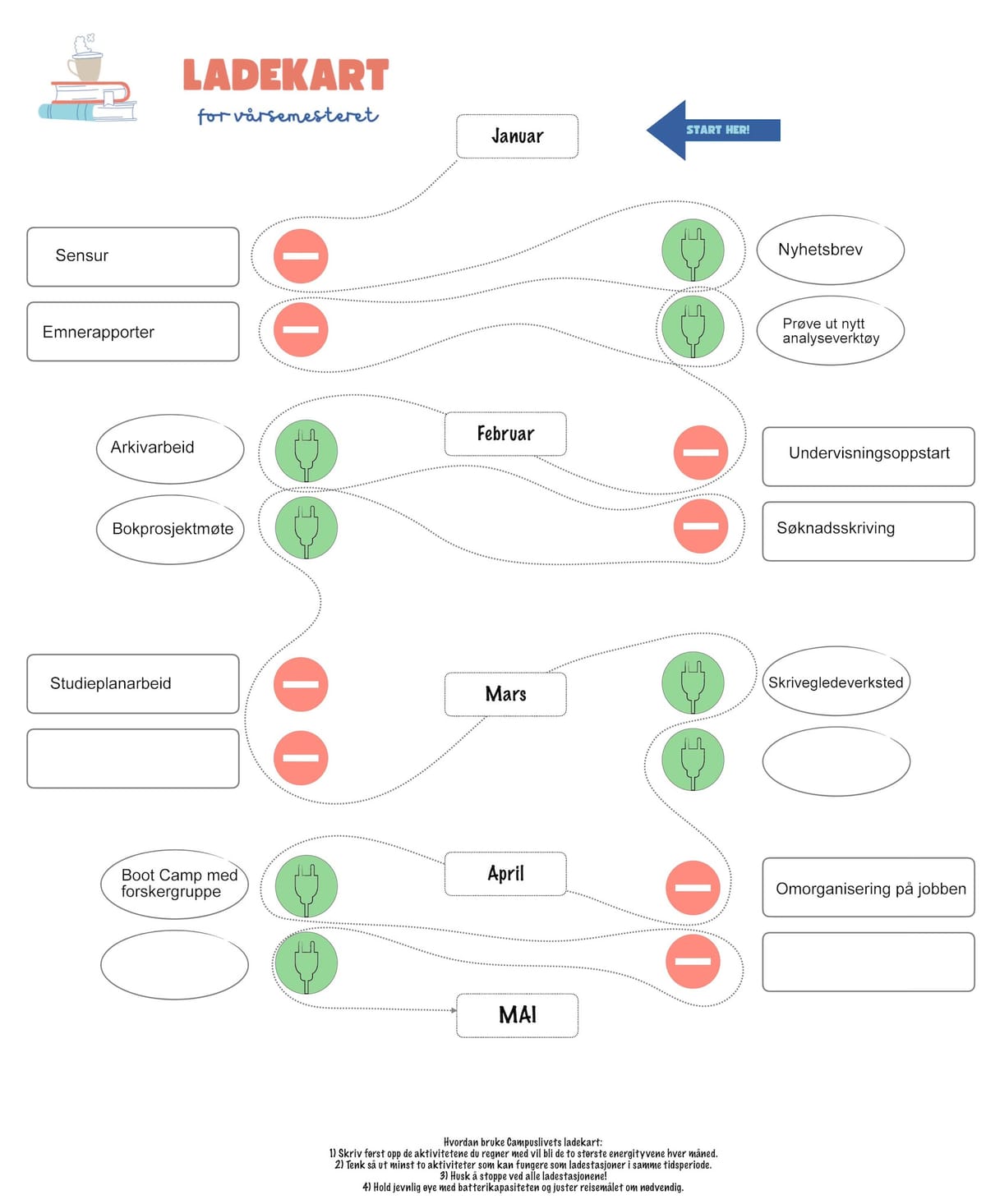
Husker du ladekartet jeg sendte ut på nyåret?
Det var en oversikt over den forestående ferden fra januar til mai, der jeg hadde plottet inn det jeg forventet ville bli de viktigste energityvene og de sikreste ladepunktene langs veien. Nå som vi har passert rutens endepunkt, og tatt fatt på oppløpssiden av vårsemesteret, tenkte jeg at det var best å sjekke hvor mange av de planlagte ladepunktene jeg faktisk hadde rukket innom.
Denne oppgaven skred jeg til med omtrent samme entusiasme som når jeg gjør opp andre regnskap på denne tiden av året. Enten det skal lages årsregnskap for sameiet eller sendes inn personlig skattemelding må jeg ha rikelig tid til vegring, klaging, banning og sverting, før jeg til slutt setter meg ned og trøstespiser meg gjennom prosessen. (Og nei, det nytter ikke bare med belønning etterpå.)

Slik har jeg det også når jeg skal revurdere tidligere planer for å reflektere over hvordan det har gått med dem. Det jeg gruer jeg meg for er å blir konfrontert med den planleggingsmessige ekvivalenten av driftsunderskudd eller restskatt: Den skamfulle stadfestelsen av alle tingene jeg ikke har fått gjort.
Jeg er altså veldig glad i å legge planer, men ikke tilsvarende god til å gjennomføre dem.
Kanskje en uventet innrømmelse fra en som jevnlig brer om seg med forslag til hvordan vil alle kan legge bedre, mer realistiske og mer gjennomførbare planer. Eller kanskje ikke – det er jo nettopp fordi jeg hele tiden prøver å bli en bedre planlegger selv at jeg kommer over eller tenker ut idéer som jeg tror at også andre kan ha nytte av.
Nå skal det sies at jeg klarer å gjennomføre noen planer, særlig hvis de er veldig konkrete og tydelig avgrenset i tid og/eller sted. Skal jeg delta på en konferanse eller ha ansvar for et arrangement, for eksempel, følger jeg den oppsatte planen fra A til Å. Det har aldri skjedd at jeg har tilbrakt en hel dag på en konferanse uten å gjøre noe av det jeg kom for, enten det var å presentere noe selv eller høre på andres presentasjoner.
Men det har ofte skjedd at jeg har kommet til slutten av en dag, en uke, eller en måned og innsett at jeg ikke har utrettet én eneste av de konkrete tingene jeg hadde satt meg fore å få gjort i løpet av den tiden. Det betyr ikke at jeg aktivt har latt være å gjøre disse tingene! Jeg har bare passivt latt meg styre/overtale/lure til å gjøre en masse andre ting i steden.
For en god del år siden begynte jeg å motvirke denne absurde følelsen ved å skrive en “har gjort”-liste på slutten av hver arbeidsdag. Tanken var å synliggjøre for meg selv (og andre, om det skulle bli nødvendig) hva jeg brukte tiden på når jeg ikke gjorde det jeg hadde satt meg fore å drive med på jobb. Denne praksisen ble forøvrig fort deprimerende. Ja, jeg dokumenterte at jeg gjorde masse hver dag. Men jeg kom ikke noe nærmere en forklaring på hvorfor jeg ikke fikk gjort det jeg hadde planlagt å gjøre. Ei heller hjalp det meg å finne ut hvordan jeg skulle klare å prioritere det jeg ville, burde og skulle gjøre.
Etterhvert skaffet jeg meg andre og mer virkningsfulle rutiner for å få ting gjort. Faste lesere vil dessuten huske at jeg har videreutviklet praksisen med å loggføre hva jeg faktisk driver med på jobben. Likevel, når jeg med ujevne mellomrom sammenlikner mine vellagte planer med faktisk aktivitet og framdrift finner jeg fortsatt mange uoverenstemmelser mellom kart og terreng.

Det var også det jeg forventet å finne da jeg fant fram ladekartet fra januar, som er gjengitt over. På den metaforiske veien fra januar til mai hadde jeg skrevet inn følgende seks energityver, i kronologisk rekkefølge:
- Sensur
- Begrunnelser
- Undervisningsoppstart
- Søknadsskriving
- Studieplanarbeid
- Omorganisering på jobben
Så hadde jeg ført opp et tilsvarende antall ladepunkt, som skulle avbøte energitapet og motvirke batteriangst på ruten gjennom semesteret:
- Nyhetsbrev
- Prøve ut nytt analyseverktøy
- Arkivarbeid
- Bokprosjektmøte
- Skrivegledeverksted
- «Boot Camp» [skriveleir] med forskergruppe
Og det er med dårlig skjult stolthet jeg kan avsløre at dette kartet faktisk endte med å stemme ganske bra med terrenget! Selvsagt var det langt flere ting som tappet meg for energi enn de seks jeg hadde forutsett, og omorganiseringen på jobben ligger i seg selv an til å bli en langvarig tjuvkobling med uante konsekvenser for framtidig energiforsyning. Men jeg rakk innom alle de planlagte ladestasjonene!
Arkivarbeidet ble riktignok utført digitalt og ikke blant knitrende papiroriginaler, slik jeg hadde håpet. Utprøvingen av det nye analyseverktøyet var også nær ved å tappe like mye energi som det tilførte. Til gjengjeld var det en god del intellektuell stimulans i den ellers energikrevende søknadsskrivingsprosessen.
Tre dager med kollegial bokprosjektutvikling i februar var i hvert fall en ufortynnet energiinsprøyting, som holdt meg gående fram til påske. Og jeg lever fortsatt høyt på både opplevelsen og resultatene vi reiste hjem med etter skriveleiren med forskergruppa i april. Sist, men ikke minst, er nyhetsbrevskriving blitt et fast ladepunkt, som ufeilbarlig kvikker meg opp hver eneste måned.
Ladekartet har med andre ord vist seg å være en plan jeg har klart å følge – og DET er en innsikt jeg synes det er verdt å reflektere over.
Hva er det med denne planen som har gjort den gjennomførbar? Jeg tror to elementer har vært avgjørende:
- Den inneholder både ting jeg må gjøre og ting jeg vil gjøre, og likestiller betydningen av de siste (ladepunkter) med de første (energityver).
- Den inneholder ingen resultatmål, kun aktiviteter. Det betyr at jeg har “gjort” alle tingene, uansett om jeg ikke har blitt “ferdig” med dem, og uavhengig av om jeg har brukt mye eller lite tid på dem.
Det har vært ganger der jeg har kikket på kartet og tenkt “nei, den ladestasjonen der rekker jeg ikke bortom”. Men så har jeg tatt av ved avkjørselen likevel, og brukt noen timer (eller dager!) til å tanke opp med lystbetont arbeid før jeg har trillet ut på landeveien igjen med forlenget rekkevidde. Og takket være disse jevnlige energitilskuddene gjennom semesteret tror jeg for én gangs skyld at jeg skal unngå å avslutte studieåret helt på felgen.
Hvordan har det gått med deg denne våren? Blir du med på å lage et nytt ladekart for høsten?
Hva har gjort campuslivet verdt å leve siden sist?
Den største oppturen de siste fire månedene var definitivt den inspirerende og produktive skriveleiren med forskergruppa, som fant sted på koselige Austkil gård i april. Jeg kommer tilbake i en senere utgave med betraktninger om verdien av å være “alene sammen” for å fråtse i skriving, enten man legger opp leiren som en reflekterende retreat eller en generativ boot camp.
Så kan jeg ikke la være å nevne takknemligheten over at jeg ikke jobber ved et universitet der man finner det for godt å sette inn politi mot fredelig demonstrerende studenter. Jeg er alltid beredt til å klage over forholdene i norsk akademia, men altså… man måste jämföra.
Takk for at du leste, og hold på humøret så lenge!